很多家长在选择学校时,都有一个需求,他们希望孩子有一个“双出口”,在高中阶段升学时,既可以走国内升学之路,也可以走国际教育之路。“双出口”留给孩子更多选择的机会。

“双出口”,对学校提出了更高要求,学校既要注重培养外语能力,也要注重提高学业成绩。广州有没有这样的“双出口”学校呢?有的,加拿达外国语学校剑桥郡校区就是这样的办学特色比较鲜明的学校之一。
加拿达外国语学校剑桥郡校区是如何做好“双出口”的,学校又有哪些办学特色?私家探校日前我们访谈了儒雅、健谈的加拿达外国语学校总校长李赋先生,了解到这所学校的办学秘诀。

01 接连获得官方授权
第一次拜访李赋先生还是2020年,那时,他刚来到加拿达外国语学校剑桥郡校区不久,热枕地向我们谈了学校的发展理念。

一晃一年多时间过去了,再次走进加拿达外国语学校剑桥郡校区,发现这里发生了很多新变化。
在过去的一年里,加拿达外国语学校迎来了许多好消息。其中,最大的好消息是,2021年5月,加拿达外国语学校(剑桥郡校区)正式获得了国际文凭组织IB PYP官方授权。并且,在获得IB PYP官方授权4个月后,加拿达外国语学校初中部通过IBO的审核,正式成为中学项目(MYP)候选学校。

除了接连斩获官方组织的认证,加拿达外国语学校还成为了多项热门赛事的考点学校,包括KP、袋鼠数学、英国生物挑战赛BC等。
李赋校长总结,学校能在短时间内取得如此多的成绩,与近两年来学校花费了大功夫去做的两方面工作,对师资团队进行梳理优化,以及引进专业的IB课程研发人才,对现有课程体系重新设计和改进是分不开的。

据李赋校长介绍,经过多轮的教师团队结构调整和优化,目前,学校的师资团队由新老教师两股中坚力量组成。同时,经过不断研发和迭代,学校的课程越来越符合国际文凭组织的要求,也满足开齐开足国家课程的要求。
02既做好国际教育,又重视成绩
如果你曾经去到加拿达外国语学校剑桥郡校区,你肯定可以看到学校校名下方的展示屏上显示的“既做好国际教育,又重视成绩的IB学校”的字样。

这也正是将加拿达外国语学校与其他IB学校区分开来的最大特色。
李赋校长跟我们分享了他对于国内IB教育的观察,他认为,在引进IB时,不能将其作为一个教学理念去理解。IB是一种教育理念,李赋校长总结为10个字,“个性化、人性化、没有围墙”,这一理念应该贯彻在孩子们在校的每一方面,包括课堂教学,老师对待每一个孩子的特点方式上。

近年来,IB学校在国内发展很快,数量增加很多,家长看到IB教育在培养学生的综合能力,在跨学科研究,项目式学习方面有独特的优势,但家长们又担心孩子进入IB学校后,学习成绩不能得到保证,影响未来的升学。他们希望IB学校在培养综合能力的同时,孩子的学业成绩也同步发展,要平衡两者的关系,不能顾此失彼。

所以,李赋校长希望办一所既注重综合能力,又注重学业成绩的IB学校,办一所平衡的IB学校,既有IB教育的精髓,也有扎实的基础知识。
或许有家长会产生疑问,两手都抓,会不会两边都做不好?
这也是我们对于学校非常好奇的地方。李赋校长回答道,贯彻IB理念与提高学生的成绩不是非此即彼的。相反,IB重视学生的全人发展,学术能力自然也是全面发展的其中一个重要部分。

作为一所IB世界会员学校,加拿达外国语学校严格按照IB的“十大培养目标”设计课程和教学方式。“十大培养目标”详细记述了孩子在成长过程中需要的十种品质;“五大技能”从各个维度详细解释了孩子的学习技能;每轮单元探究,都用中心思想、重要概念等内容详细规定了孩子按照“六大探究循环”进行探究;小组合作几乎贯穿学习的全过程。也就是说,IB带来的是教学方式和教学理念的改变,并非要做好IB就要放弃学业成绩的提升。

而且,学校通过小学部和初中部在区里的统考以及各种评估中发现,孩子的学习力在IB的探究过程中得到了很大的提升。因此,做好国际教育与保障学生的成绩是毫不冲突,甚至是互有裨益的。

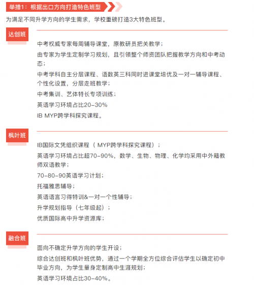
03 3大举措,打通“双出口”升学通道
既做好国际教育,又重视成绩的办学理念,让加拿达外国语学校在做好“双出口”方面更有底气。
加拿达外国语学校初中部打造“双出口”课程理念,保障提高学生的中考成绩;同时,开展双语学科教学,学术英语,轻松打通孩子升学之路的“双出口”(国内升学、国外留学)。

为保证“双出口”理念的落实,学校精心设计3大举措,让孩子不管是选择国内升学还是国外留学都有坚实的保障。


04 “多、高、专”教师团队保驾护航
要保证学生双出口升学,除了教学上的特色举措外,高水平名师团队也必不可少。学校为不同升学需求的学生配备匹配的教师团队。

目前,学校的师资团队已经形成了 “多”、 “高”、“专”的特点。
“多”:学校采取26人小班制教学,小学部师生比1:7,初中部师生比1:5。除此之外,学校实行双班主任制,每个班级配备主、副两位班主任,班主任办公地点就位于教室后方,便于班主任了解每位学生的动态。
“高”:在小学部的师资团队中,硕士或者是有海外留学经历的老师占比达到70%,在中学部师资团队中,中考专家、特高级教师和海归硕士的占比已经达到90%。
“专”:来自母语国家的外教团队,营造浓厚的语言氛围;聘请专业的资深中考专家,为国内升学学生保驾护航;专业的升学指导团队,为学生量身定制未来高中规划。
学校的老师不仅具有专业素养,敬业的工作态度也是学校和家长们有目共睹的。李赋校长笑言,老师们在工作中投入的时间和精力非常多,尤其是新老师,他经常要“催促”他们注意休息,留出陪伴家庭的时间。

学校拥有这样一支高水平的、敬业爱岗的优质教师团队,与学校严格的教师选拔方式是分不开的。
学校的教师选拔方式有一点非常特别,教师选拔并非完全由学校决定,家委会也是重点的考察力量。
教师在应聘时,首先要过家委会这一关。在选拔教师时,首先由家委筛选简历,并确定面试人选。面试的老师需经过三轮面试,分别是家委面试、试讲以及校长面试。通过家委和学校的严格筛选,选拔出不仅是从学校角度还是家长角度看来都真正眼里有光、心里有爱的高水平教育工作者。

05 40+门ECA个性选修课
作为IB会员学校,加拿达外国语学校大力推进IB全人发展理念的落地。要确保学生全面发展,学术能力之外的非学术能力同样需要重视。
学校在重视学习之余,兼顾每位学生的个性化发展需求,为学生们提供丰富的ECA个性选修课。学校共开设了40多门ECA个性选修课程,包括第二外语(西班牙语、法语、日语、韩语等)、英语戏剧、学科探究类、思维类、艺体类课程等。学生每周可以选择两门不同类型的课程。在趣味的课程学习中挖掘学生的兴趣特长,全面提升学生综合素养。


今年,学校初中部还引入了学院制,打破班级、年级界限成立六大学院,通过学生每周五下午自主组织和主导的体育活动和学科赛事,平衡学生的学习和生活,培养学生的领导力和社交技能。
06具有传统文化特色的外国语学校
从校名上来看,加拿达外国语学校很容易被认为是一所侧重外语特色的学校。其实,学校的传统文化特色也非常浓厚,这一点,在学校的雅居乐校区体现的非常鲜明。

“传承中国优秀文化,拓展孩子国际视野”,雅居乐校区的课程体系囊括了义务教育、国学教育、国际教育、特色体育课程、综合实践课程等多个版块。学校通过这样的教育方式将学生培养成个性鲜明、思维创新,既有深厚的中国传统文化底蕴,又有国际视野和竞争力的国际型综合人才。

学校开设了特色国学课,并吸纳如《唐诗三百首》、《论语》、《诗经》、《大学》等经典,整理编辑出了国学特色校本教材。每个年级,均包括国家必修经典,学校必修经典以及拓展清单,以供孩子们学习,背诵。

除了开设国学、国画、围棋等中国传统文化课程,学校还保留了开笔礼、祭孔等传统仪式,在中国传统节日也会举办隆重的活动。

07思维导图学校
加拿达外国语学校还有一个特色,是家长们很难猜到,也很少能在广州其他学校看到的,那就是思维导图教学特色。
思维导图是表达发散性思维的有效图形思维工具 ,它能充分运用左右脑的机能,利用记忆、阅读、思维的规律,协助人们在科学与艺术、逻辑与想象之间平衡发展,从而开启人类大脑的无限潜能。

加拿达外国语学校雅居乐校区是广州首家思维导图授权学校。2018年,学校获得了思维导图创始人托尼·博赞及世界思维导图锦标赛组委会认证的“思维导图实验学校”证书,据了解,这是托尼·博赞本人亲自授权的唯一一家思维导图学校。

一般来说,思维导图在记忆性较强的学科中应用比较广泛,但学校灵活运用,在数学教学中也运用思维导图。学校非常注重培养孩子们使用思维导图的习惯。在教学楼的大厅和走廊的墙上,都贴有孩子们的思维导图作品,潜移默化地影响孩子重视并运用思维导图。




08 9年一贯制,升学无忧
民校摇号之后,择校变得更加艰难。从近两年小升初民校摇号的情况来看,整体竞争愈加激烈,大部分区的中签率低于30%,摇中理想学校的概率并不高。
对于幼升小家长来说,选择加拿达外国语学校、可以避开六年之后激烈的小升初摇号竞争。学校剑桥郡校区建校于2013年9月,先有小学部,2018年9月又开办了中学部。作为九年一贯制学校,小学部的毕业生可以选择直升到初中部。

近期校区再次举办访校参观活动,采取“预约参观制”,每周一到周五都将开放少量名额供家长预约参观访校,详情可以咨询招生办(电话:18122771899)。访校行程包含学校介绍、校园参观及课程答疑等。
(来源:温州视线)






