在国产造车新势力中,理想汽车深挖家庭出行痛点,凭借着硬核产品和技术,取得了较为可喜的成绩。自交付以来,理想汽车累计交付量已达199,484辆。理想汽车更懂家庭用车需求,始终致力于带给家庭用户更安全、更舒适、更便捷的出行体验,也因此自产品上市就迅速赢得了市场和用户的青睐和认可。
理想汽车目前一共推出理想ONE和理想L9两款产品。其中,理想ONE是理想汽车交付给用户的第一款产品,也是理想汽车专注为家庭打造的智能汽车。它经历了理想汽车0-1的验证期,自上市伊始就凭借强劲的实力成为行业公认的“现象级”产品。理想ONE的每一项配置、每一个设计,都源于理想汽车对家庭出行需求的深刻洞察和理解。
同样备受用户赞誉的还有理想L9,该车自6月21日正式发布,9月正式开启交付,首批交付的用户明显对产品满意度超出预期。在这个过程中,用户也通过各种渠道更加了解和认识到这款新车的优势,我们整理了以下五个关于理想L9最热的问题和大家一共探讨。

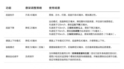
1、“理想L9离地间隙是多少,空气悬架调整逻辑是什么?”
理想L9标准姿态的空载最小离地间隙是176毫米,由于采用了智能空气弹簧,在爬坡、涉水和烂路这些路况下,理想L9的底盘可以升高40毫米以增加通过性。我们也把空气弹簧自动调节的主要逻辑以表格的形式汇总了出来:

悬架高度有低、标准和高3种模式,分别对应降低20毫米、标准状态和升高40毫米,以上述表格为基本逻辑智能调节。
在面对临时的特殊需求时,我们也可以强制手动控制。例如低速时可将悬架高度强制设置为“高”,用于临时通过障碍物,当车速超过40公里/小时后,无需手动控制,悬架高度就会自动回到“标准”。
停车挂入P挡,便捷上下车功能(降低40毫米)会自动启动,而当车速超过5公里/小时,便捷上下车功能则会自动关闭。后备厢装载模式(后轴降低50毫米)可在后备厢内手动开启。
标配空气弹簧不是为了“军备竞赛”,理想L9希望通过智能空气弹簧解决实际的问题:例如单人驾驶和全家6人乘坐时如何能够拥有一致的出色体验。智能、无感且一致的行驶品质是理想L9想要带给用户们的,这也是核心的价值观。

2、理想L9涉水高度是多少?
关于理想L9的涉水高度也有许多用户非常感兴趣,理想L9增程器进气口与前星环灯高度相近,标准状态下高度约为0.94米,你可以将其视作极限涉水高度。
请注意:当环境极端危险甚至危及生命时,你可以尝试通过略低于此高度的水位,但这无法保障车辆的安全。
由于水下情况不明,可能有障碍物或者被冲走的井盖,车头涌起的波浪也可能漫过增程器的进气口。实际操作时,还是建议以“半个轮毂”作为安全参考线,并且慢速通过。

3、仪表盘没了咋开车?
仪表盘没了是因为加入了更合适的驾驶位显示设备,而不是直接取消了“仪表屏”。
理想L9的五屏三维空间交互包含一块投影面积为13.35英寸的全彩HUD平视显示系统,不像传统HUD一样只能显示数字图标,理想L9的HUD可以让用户自定义设置显示内容,包括行车数据、导航、智能驾驶等重要信息,渲染动画流畅,尺寸大而清晰。
HUD的核心优势就是驾驶员不需要把视线从正前方转移(扭头或低头看屏幕),就可以查看各种必要信息,且几乎完全不遮挡视线,能更好地保障行车安全。

在大尺寸HUD的基础上,理想L9还配合了位于方向盘上方的安全驾驶交互屏,安全驾驶交互屏采用Mini LED显示技术,分辨率为800*166,还可以触控操作,解决了过去HUD无法快捷设置和调整的问题。
理想L9安全驾驶交互屏+大尺寸HUD的组合,是汽车交互体验的再一次创新,兼具了实用性、安全性和科技感,可以带给用户更为专注的驾驶体验。
4、冰箱功能可以具体说说吗?耗电量大吗?
冷藏加热双用后排冰箱是理想L9为家庭使用而设计的功能,冰箱容积约为8.8L,可放置约12罐330毫升可乐。
冰箱温度调节范围在0℃-7℃、35℃-50℃,可冰可热。耗电量则完全不用担心,采用压缩机制冷制热,相比半导体节能,持续工作24小时的耗电量低于0.5度。

可以在中控屏-配件-车载冰箱中设置冰箱的开启或关闭。此外冰箱配有儿童锁,可以防止孩子在后排“捣乱”。
停车下电后,车载冰箱是可以持续工作的,根据实际需求,目前可选择的持续工作时长为1小时-24小时。
5、电动踏板是否建议选装?需要到售后服务中心安装吗?
电动踏板完全可以根据自己的实际使用需求进行选装。如果选装了电动踏板,在车辆交付时就是安装好的状态了。电动踏板最大承重300公斤;具备防磕碰功能,例如在遇到马路牙子的时候会自动回缩;防水等级为IP67,可以涉水。
理想L9标配空气弹簧,便捷上下车功能开启后P挡下底盘高度为136毫米,低于大多数SUV,与轿车差不多,即使没有安装电动脚踏板,也可以保证大部分人的上下车便利性。
安装电动脚踏板后,理想L9在P挡下踏板展开高度仅为105毫米(满载),老人小孩上下车会更轻松。因此,是否选装踏板,完全取决于您家人的实际情况。
踏板开启后可能会影响成年人的上下车体验,这也是理想L9并没有标配脚踏板的原因。理想L9也特意设计了仅有一侧开启电动踏板的功能,可以根据家人的实际用车情况在车机中灵活设置,在给老人小孩增加便利性的同时,对成年人的影响降至最低。建议大家带着老人小孩亲自试驾体验后再决定是否需要选装电动踏板。


理想ONE和理想L9均搭载了理想汽车的核心技术,在全自研旗舰级增程电动系统和全栈自研理想AD Max智能驾驶系统等技术的加持下,为家庭出行打造极致舒适且智能的大空间享受。未来,理想汽车还将推出理想L8等车型,满足家庭用户的细分需求,致力于成为无数家庭喜爱的汽车品牌。
(来源:新视线)






